移至網頁之主要內容區位置
::: 臺北市立松山高中

最新消息

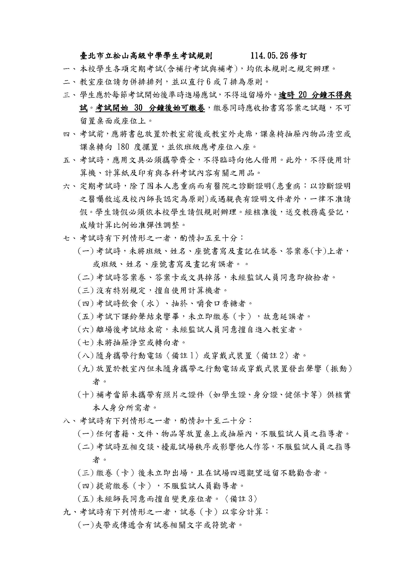
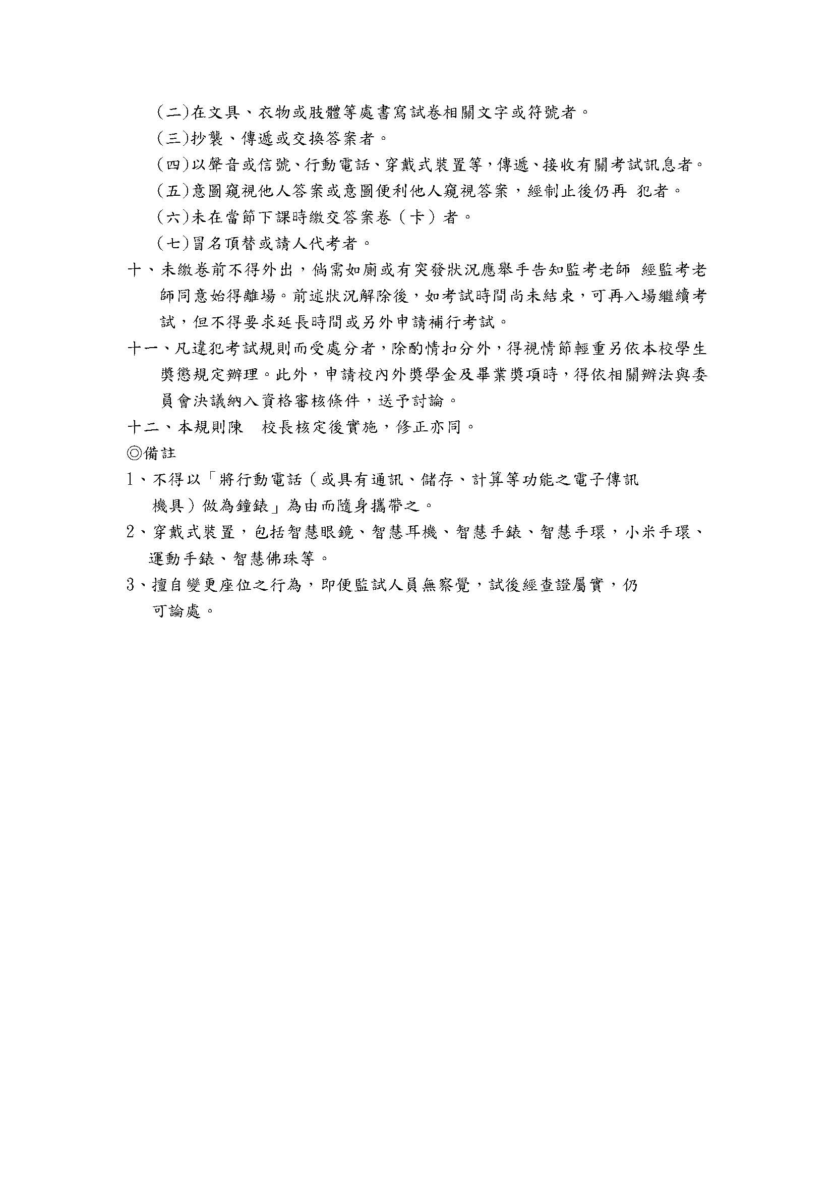
【定期考試】114學年度第1學期第二次期中考:日程表、考試規則

{{ $t('FEZ001') }} 實研組

{{ $t('FEZ002') }} 實研組|

 



{{ $t('FEZ003') }} Invalid date

{{ $t('FEZ014') }} Invalid date|

{{ $t('FEZ004') }} 2025-11-28|

{{ $t('FEZ005') }} 73|